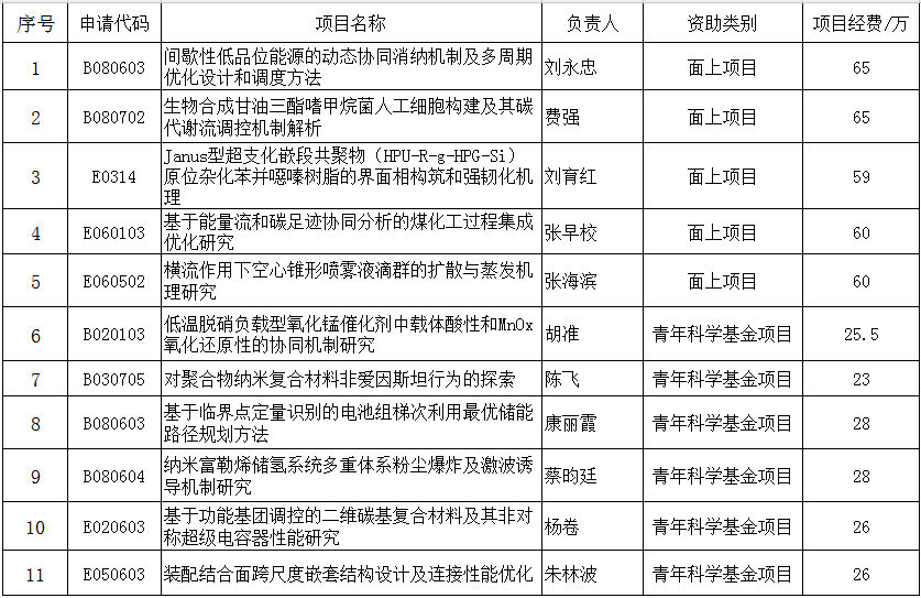
2018年国家自然科学基金项目评审结果近日公布,经过全院教师的共同努力和精心准备,91探花
共获11项国家自然科学基金资助,其中面上项目5项,青年科学基金项目6项。面上项目立项数实现突破,创91探花
历史新高,较往年立项数成倍增长。
91探花
高度重视国家自然科学基金组织申报工作,提早开始着手布置2018年的基金申报准备工作。认真核实申报资质,点对点进行申报跟踪;在积极参与学校组织的各类基金撰写和经验分享讲座的基础上,学院组织邀请两位青年教师分别从基金申请书撰写和灵感发觉、构建思路两个角度分享了申报基金的经验和感想,使在场教师受益匪浅。同时,按照惯例,学院将所有申请书分派给相关领域专家,对申请书初稿进行辅导修改,对出现的问题进行分析,提出合理化建议,确保了申请书的质量,为国家自然科学基金的申报成功打下了坚实基础。
附资助清单:
